加载中
首页
图库
课设毕设
资料库
工程师
活动福利
+
发布图纸
登录
注册
账号密码登录
两周免密登录
忘记密码?
登 录
同意
《隐私协议》
和
《注册协议》
还没有账号,
去注册
账号注册
获取验证码
同意
《隐私协议》
和
《注册协议》
注册
已有账号,
去登录
微信扫码登录
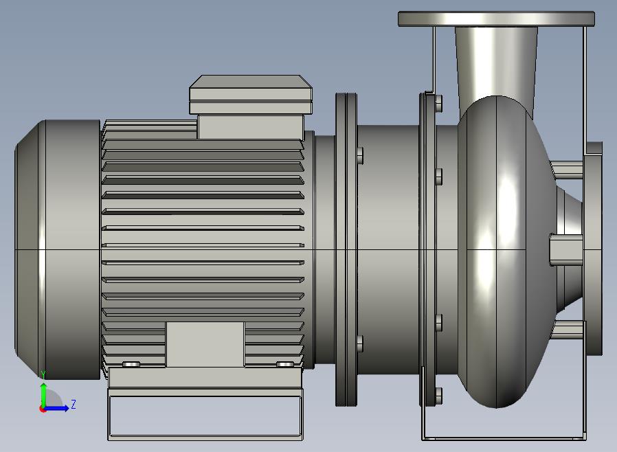
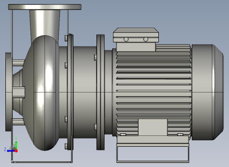
3S4(3LS4)(2.2-3KW)-4极不锈钢离心泵[65-200-3.0](ID:632287)
机械设备
/
通用设备
/
3S4(3LS4)(2.2-3KW)-4极不锈钢离心泵[65-200-3.0]
155
0
0
平面图
3D视图
文件列表
屿双网
屿双网
屿双网
屿双网
屿双网
屿双网
屿双网
屿双网
屿双网
屿双网
屿双网
屿双网
屿双网
屿双网
屿双网
#
文件名称
文件大小
1
3S4(3LS4)(2.2-3KW)-4极不锈钢离心泵[65-200-3.0].step
8.42 MB
举报/反馈
免责申明: 本网站模型由用户自行上传,如权利人发现存在误传其作品情形,请及时与本站联系。
立即下载
此图纸下载需要
10
金币
图纸ID:
632287
文件大小:
1.19M
软件版本:
STEP
图纸格式:
step
参数/编辑:
可修改,不包括参数
上传时间:
2024-12-14
图纸介绍:
发布者
屿双网jkkr
关注
作品:
7504
粉丝:
2
作者其它图纸
查看更多
XY轴丝杆伺服移动平台
SOLIDWORKS
2024-07-19 12:28
回转轴承-单列球轴承模型
SOLIDWORKS,STEP
2025-03-06 15:34
安防网络监控摄像头
SOLIDWORKS
2024-07-19 12:37
爱普生六自由度机器人
STEP,SOLIDWORKS
2024-07-19 12:36
齿轮齿条系统
SOLIDWORKS
2024-07-18 14:59
气缸
STP
2025-03-06 11:07
RV系列蜗轮减速机[RV50-71]
STEP
2025-01-04 17:55
轴带滚珠丝杠
SOLIDWORKS,IGES,STL
2024-07-19 12:35
猜你喜欢
SYWA系列离心风机[SYPA800]
STEP
2025-01-05 14:26
YAR355[YAR355-4A]风机
STEP
2025-01-05 15:58
GDF系列管道式离心风机(消声型)[GDF3.0-8]
SOLIDWORKS
2025-02-23 15:34
DKF-2系列双联离心通风机[5.0A-2]
SOLIDWORKS
2025-02-23 14:36
W.V系列双螺杆泵W2.1Z W3.1Z W4.1Z W5.1Z[W4.1Z]
SOLIDWORKS
2025-01-05 15:24
40×40×10mmDC轴流风机╱DC轴流风扇[TX4010H5] (2)
STEP
2024-12-21 21:05
QG×MY轴向柱塞泵[QG40MY-RP]
SOLIDWORKS
2025-01-04 16:07
空气压缩机 Air Compressor
STEP
2024-01-24 09:12
模型报错
模型报错类型:
分类错误
版本错误
雷同或版权问题,重复ID
图片与模型不一致
文件不完整
解压文件打不开或有问题
模型报错描述:
联系方式
提交报错
提示
×
下载该图档需要消耗10金币!
确认下载
我和
会话
发布私信
客服
扫码添加微信客服
签到
分享
TOP