加载中
首页
图库
课设毕设
资料库
工程师
活动福利
+
发布图纸
登录
注册
账号密码登录
两周免密登录
忘记密码?
登 录
同意
《隐私协议》
和
《注册协议》
还没有账号,
去注册
账号注册
获取验证码
同意
《隐私协议》
和
《注册协议》
注册
已有账号,
去登录
微信扫码登录
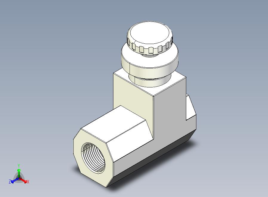
QLA系列单向节流阀[QLA-L20] (2)(ID:644890)
机械设备
/
非标机械
/
QLA系列单向节流阀[QLA-L20] (2)
127
0
0
平面图
3D视图
文件列表
屿双网
屿双网
屿双网
屿双网
屿双网
屿双网
屿双网
屿双网
屿双网
屿双网
屿双网
屿双网
屿双网
屿双网
屿双网
#
文件名称
文件大小
1
QLA系列单向节流阀[QLA-L20].step
1010 KB
举报/反馈
免责申明: 本网站模型由用户自行上传,如权利人发现存在误传其作品情形,请及时与本站联系。
免费下载
此图纸可免费下载
图纸ID:
644890
文件大小:
135.34KB
软件版本:
STEP
图纸格式:
step
参数/编辑:
可修改,不包括参数
上传时间:
2025-01-04
图纸介绍:
发布者
屿双网jkkr
关注
作品:
7504
粉丝:
2
作者其它图纸
查看更多
XY轴丝杆伺服移动平台
SOLIDWORKS
2024-07-19 12:28
回转轴承-单列球轴承模型
SOLIDWORKS,STEP
2025-03-06 15:34
安防网络监控摄像头
SOLIDWORKS
2024-07-19 12:37
爱普生六自由度机器人
STEP,SOLIDWORKS
2024-07-19 12:36
气缸
STP
2025-03-06 11:07
齿轮齿条系统
SOLIDWORKS
2024-07-18 14:59
RV系列蜗轮减速机[RV50-71]
STEP
2025-01-04 17:55
轴带滚珠丝杠
SOLIDWORKS,IGES,STL
2024-07-19 12:35
猜你喜欢
水濂柜
AUTOCAD
2024-01-15 00:25
黑暗精灵盗贼-桌面微型
STL
2025-04-22 14:15
存储物料架
SOLIDWORKS,STEP
2024-02-22 09:31
轻载电动缸TPA-ESR25-1002C-L100-M-W-P10-C3
STEP
2025-06-03 09:45
K8182-钢架子
SOLIDWORKS,STEP
2024-08-02 23:51
FSL120 直线模组[FSL120-E500-10C7-BC-B86]
STEP
2024-12-22 16:56
GB╱T 28701-2012[ZJ9A型胀紧联结套ZJ9A-35×60]
STEP
2024-12-07 16:37
标准型梯形齿同步带轮L型_SLHC-17-150-dc10-A
SOLIDWORKS
2025-05-13 13:27
模型报错
模型报错类型:
分类错误
版本错误
雷同或版权问题,重复ID
图片与模型不一致
文件不完整
解压文件打不开或有问题
模型报错描述:
联系方式
提交报错
提示
×
下载该图档需要消耗0金币!
确认下载
我和
会话
发布私信
客服
扫码添加微信客服
签到
分享
TOP