加载中
首页
图库
课设毕设
资料库
工程师
活动福利
+
发布图纸
登录
注册
账号密码登录
两周免密登录
忘记密码?
登 录
同意
《隐私协议》
和
《注册协议》
还没有账号,
去注册
账号注册
获取验证码
同意
《隐私协议》
和
《注册协议》
注册
已有账号,
去登录
微信扫码登录
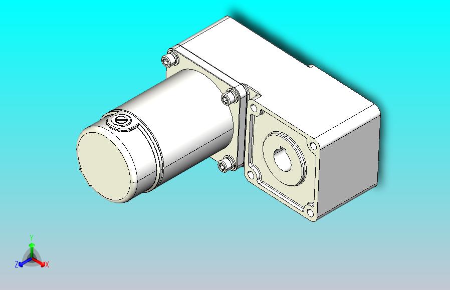
Z6D150W配6GUL型齿轮箱整机-100机壳(ID:731904)
设备部件
/
传动部件
/
Z6D150W配6GUL型齿轮箱整机-100机壳
77
0
0
平面图
3D视图
文件列表
屿双网
屿双网
屿双网
屿双网
屿双网
屿双网
屿双网
屿双网
屿双网
屿双网
屿双网
屿双网
屿双网
屿双网
屿双网
#
文件名称
文件大小
1
Z6D150W配6GUL型齿轮箱整机-100机壳.STEP
2.72 MB
举报/反馈
免责申明: 本网站模型由用户自行上传,如权利人发现存在误传其作品情形,请及时与本站联系。
立即下载
此图纸下载需要
21
金币
图纸ID:
731904
文件大小:
582.64KB
软件版本:
STEP
图纸格式:
step
参数/编辑:
可修改,不包括参数
上传时间:
2025-04-14
图纸介绍:
发布者
共创未来
关注
作品:
11423
粉丝:
9
作者其它图纸
查看更多
自动称重包装机
SOLIDWORKS
2024-05-13 13:44
蔬菜清洗机
SOLIDWORKS
2024-05-13 13:47
液体自动灌装机
SOLIDWORKS
2024-05-13 13:47
4 条抛丸室线的除尘系统
SOLIDWORKS
2024-06-27 13:15
机械臂夹持器
SOLIDWORKS
2024-07-20 12:48
电容器系列
SOLIDWORKS
2024-06-26 16:36
爆米花机
SOLIDWORKS
2024-05-13 13:46
气缸型CH-10247-A快速夹钳
STEP
2024-06-26 21:55
猜你喜欢
SCS6-150-BC+煞車-M5滚珠花健、支撑座、滚珠丝杠、交叉导轨、直线模组
STP
2025-01-04 18:39
SFU5010滚珠花健、支撑座、滚珠丝杠、交叉导轨、直线模组.dwg
AUTOCAD
2025-01-04 20:00
SCS14-200-BL-200W+煞車滚珠花健、支撑座、滚珠丝杠、交叉导轨、直线模组
STP
2024-12-07 15:48
滚珠丝杠直线轴带导轨全封闭TPA-HCR-220D-3210C-L2100-MP-Y-P1K-N3
STEP
2025-06-09 10:48
直孔链轮20B型_11-20B-1
SOLIDWORKS
2025-05-16 11:17
滚珠丝杠直线轴带导轨全封闭TPA-HCR-175D-2510C-L1800-ML-C-P75-N3
STEP
2025-06-09 10:06
SYM14-L-2700滚珠花健、支撑座、滚珠丝杠、交叉导轨、直线模组
STP
2025-01-05 13:02
【】UCP轴承库
STEP,SOLIDWORKS
2024-03-18 23:15
模型报错
模型报错类型:
分类错误
版本错误
雷同或版权问题,重复ID
图片与模型不一致
文件不完整
解压文件打不开或有问题
模型报错描述:
联系方式
提交报错
提示
×
下载该图档需要消耗21金币!
确认下载
我和
会话
发布私信
客服
扫码添加微信客服
签到
分享
TOP