加载中
首页
图库
课设毕设
资料库
工程师
活动福利
+
发布图纸
登录
注册
账号密码登录
两周免密登录
忘记密码?
登 录
同意
《隐私协议》
和
《注册协议》
还没有账号,
去注册
账号注册
获取验证码
同意
《隐私协议》
和
《注册协议》
注册
已有账号,
去登录
微信扫码登录
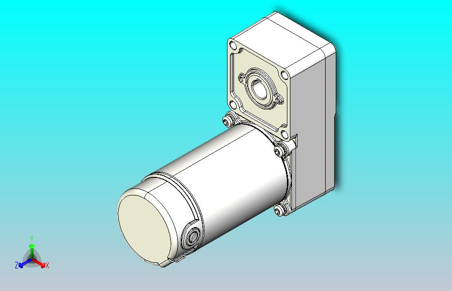
Z55D200W配5GUL型齿轮箱整机-120机壳(ID:731933)
设备部件
/
传动部件
/
Z55D200W配5GUL型齿轮箱整机-120机壳
91
0
0
平面图
3D视图
文件列表
屿双网
屿双网
屿双网
屿双网
屿双网
屿双网
屿双网
屿双网
屿双网
屿双网
屿双网
屿双网
屿双网
屿双网
屿双网
#
文件名称
文件大小
1
Z55D200W配5GUL型齿轮箱整机-120机壳.STEP
9.72 MB
举报/反馈
免责申明: 本网站模型由用户自行上传,如权利人发现存在误传其作品情形,请及时与本站联系。
立即下载
此图纸下载需要
21
金币
图纸ID:
731933
文件大小:
2.4M
软件版本:
STEP
图纸格式:
step
参数/编辑:
可修改,不包括参数
上传时间:
2025-04-14
图纸介绍:
发布者
共创未来
关注
作品:
11423
粉丝:
9
作者其它图纸
查看更多
自动称重包装机
SOLIDWORKS
2024-05-13 13:44
蔬菜清洗机
SOLIDWORKS
2024-05-13 13:47
液体自动灌装机
SOLIDWORKS
2024-05-13 13:47
螺旋输送机 - 螺旋输送机
SOLIDWORKS
2024-05-13 13:49
4 条抛丸室线的除尘系统
SOLIDWORKS
2024-06-27 13:15
机械臂夹持器
SOLIDWORKS
2024-07-20 12:48
电容器系列
SOLIDWORKS
2024-06-26 16:36
爆米花机
SOLIDWORKS
2024-05-13 13:46
猜你喜欢
皮带直线轴半封闭可选导轨TPA-HNB-140D-120-L2050-RP-C-P40-N3
STEP
2025-06-11 10:47
顶升移栽机构
SOLIDWORKS
2024-01-17 00:52
带挡圈双轴承L尺寸指定型轴承座组件_BRDLDF-6805-2Z-40-B
SOLIDWORKS
2025-05-13 14:57
ZDJM型 带锥套单型弹性膜片联轴器/ZSJM型带锥套双型弹性膜片联轴器_ZDJM-01-14-14
SOLIDWORKS
2025-05-12 16:08
滚珠轴承B606ZZ
SOLIDWORKS,STEP
2025-05-27 23:24
SCS17-1050-BR-750W滚珠花健、支撑座、滚珠丝杠、交叉导轨、直线模组
STP
2025-01-04 19:34
砂带机构.1
PARASOLID,SOLIDWORKS
2024-07-01 21:35
马铃薯收获机机构3D图纸 CATIA设计
CATIA
2024-05-13 00:13
模型报错
模型报错类型:
分类错误
版本错误
雷同或版权问题,重复ID
图片与模型不一致
文件不完整
解压文件打不开或有问题
模型报错描述:
联系方式
提交报错
提示
×
下载该图档需要消耗21金币!
确认下载
我和
会话
发布私信
客服
扫码添加微信客服
签到
分享
TOP