加载中
首页
图库
课设毕设
资料库
工程师
活动福利
+
发布图纸
登录
注册
账号密码登录
两周免密登录
忘记密码?
登 录
同意
《隐私协议》
和
《注册协议》
还没有账号,
去注册
账号注册
获取验证码
同意
《隐私协议》
和
《注册协议》
注册
已有账号,
去登录
微信扫码登录
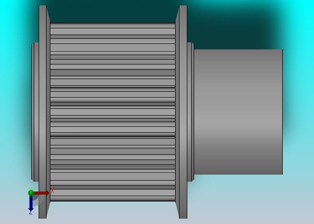
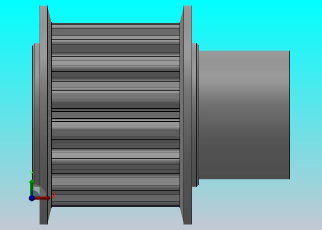
小凸缘型梯形齿同步带轮T5型_ST5DC-16-15-dc6-A(ID:766143)
机械设备
/
非标机械
/
小凸缘型梯形齿同步带轮T5型_ST5DC-16-15-dc6-A
87
0
0
平面图
3D视图
文件列表
屿双网
屿双网
屿双网
屿双网
屿双网
屿双网
屿双网
屿双网
屿双网
屿双网
屿双网
屿双网
屿双网
屿双网
屿双网
#
文件名称
文件大小
1
小凸缘型梯形齿同步带轮T5型_ST5DC-16-15-dc6-A.sldprt
437 KB
举报/反馈
免责申明: 本网站模型由用户自行上传,如权利人发现存在误传其作品情形,请及时与本站联系。
立即下载
此图纸下载需要
10
金币
图纸ID:
766143
文件大小:
421.84KB
软件版本:
SOLIDWORKS
图纸格式:
sldprt
参数/编辑:
可修改,包括参数
上传时间:
2025-05-14
图纸介绍:
发布者
屿双网jkkr
关注
作品:
7504
粉丝:
2
作者其它图纸
查看更多
XY轴丝杆伺服移动平台
SOLIDWORKS
2024-07-19 12:28
回转轴承-单列球轴承模型
SOLIDWORKS,STEP
2025-03-06 15:34
安防网络监控摄像头
SOLIDWORKS
2024-07-19 12:37
爱普生六自由度机器人
STEP,SOLIDWORKS
2024-07-19 12:36
气缸
STP
2025-03-06 11:07
齿轮齿条系统
SOLIDWORKS
2024-07-18 14:59
RV系列蜗轮减速机[RV50-71]
STEP
2025-01-04 17:55
轴带滚珠丝杠
SOLIDWORKS,IGES,STL
2024-07-19 12:35
猜你喜欢
NavalArt双体船模型
IGES,STEP
2023-12-23 09:50
办公桌椅4
STEP,PARASOLID,SOLIDWORKS
2025-03-25 16:48
XGN15-12
SOLIDWORKS
2024-01-20 20:21
宠物喂食装置
STEP,STP,STL
2025-12-31 05:38
手动水果削皮机
SOLIDWORKS,STEP
2024-09-03 19:33
滚轮规定尺寸切割装置
SOLIDWORKS
2024-01-15 19:58
夹钳系列设计 (58)
STEP
2024-06-28 20:08
《某生活垃圾压缩中转站建筑施工图》
AUTOCAD
2025-02-16 20:53
模型报错
模型报错类型:
分类错误
版本错误
雷同或版权问题,重复ID
图片与模型不一致
文件不完整
解压文件打不开或有问题
模型报错描述:
联系方式
提交报错
提示
×
下载该图档需要消耗10金币!
确认下载
我和
会话
发布私信
客服
扫码添加微信客服
签到
分享
TOP