加载中
首页
图库
课设毕设
资料库
工程师
活动福利
+
发布图纸
登录
注册
账号密码登录
两周免密登录
忘记密码?
登 录
同意
《隐私协议》
和
《注册协议》
还没有账号,
去注册
账号注册
获取验证码
同意
《隐私协议》
和
《注册协议》
注册
已有账号,
去登录
微信扫码登录
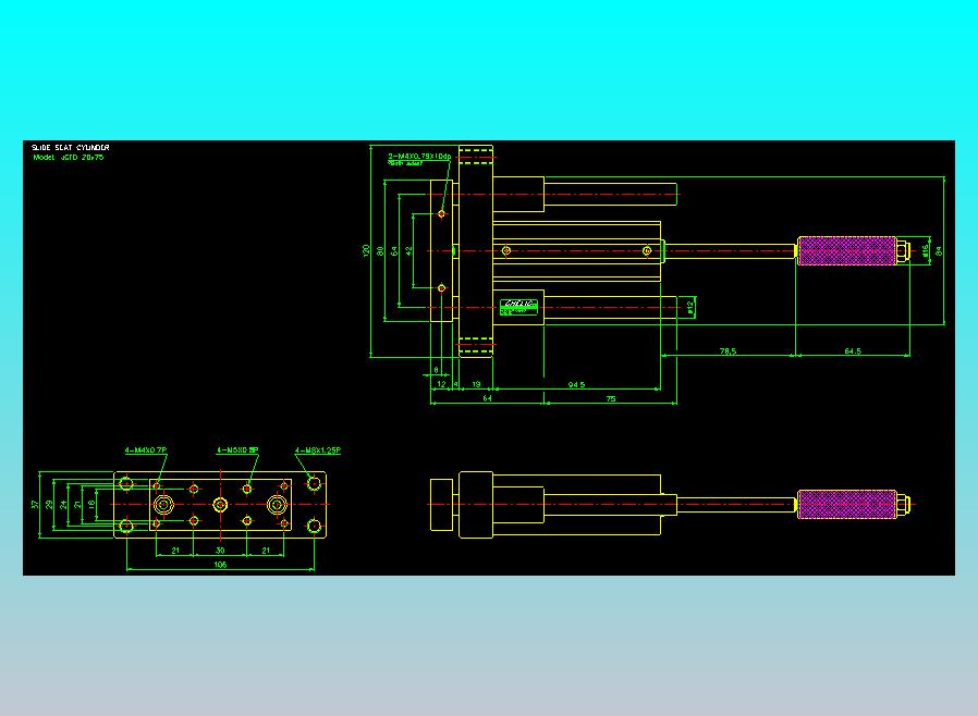
导杆气缸组合2D-GCU40x300(ID:831911)
设备部件
/
液压气动元件
/
导杆气缸组合2D-GCU40x300
22
0
0
平面图
文件列表
屿双网
屿双网
#
文件名称
文件大小
1
导杆气缸组合2D-GCU40x300.dwg
110 KB
举报/反馈
免责申明: 本网站模型由用户自行上传,如权利人发现存在误传其作品情形,请及时与本站联系。
免费下载
此图纸可免费下载
图纸ID:
831911
文件大小:
43.59KB
软件版本:
AUTOCAD 2000
图纸格式:
dwg
参数/编辑:
可修改,包括参数
上传时间:
2025-11-03
图纸介绍:
发布者
共创未来
关注
作品:
11423
粉丝:
9
作者其它图纸
查看更多
自动称重包装机
SOLIDWORKS
2024-05-13 13:44
蔬菜清洗机
SOLIDWORKS
2024-05-13 13:47
液体自动灌装机
SOLIDWORKS
2024-05-13 13:47
螺旋输送机 - 螺旋输送机
SOLIDWORKS
2024-05-13 13:49
4 条抛丸室线的除尘系统
SOLIDWORKS
2024-06-27 13:15
机械臂夹持器
SOLIDWORKS
2024-07-20 12:48
爆米花机
SOLIDWORKS
2024-05-13 13:46
电容器系列
SOLIDWORKS
2024-06-26 16:36
猜你喜欢
SED双轴复动型气缸SED 80×900-S
SOLIDWORKS
2025-05-09 12:56
气立可CHELIC气缸油缸2D-JSI16x15-S
AUTOCAD
2025-11-04 09:59
滑块气缸旋转夹持气缸2D-SCL63x50
AUTOCAD
2025-11-03 10:29
FESTO气缸DSBF-C-40-250-PPSA-N3-R---_0_
STP
2025-04-02 21:31
FS-CG1轻型气缸系列[FS-CDG1BN100X50]
SOLIDWORKS
2024-11-28 11:07
O ME[1-75]推力液压缸
SOLIDWORKS
2025-01-02 20:27
标准液压接头1C946-38-20
STP
2025-03-31 09:37
HCA-CB单双悬耳[32]气缸附件
SOLIDWORKS
2024-12-23 20:44
模型报错
模型报错类型:
分类错误
版本错误
雷同或版权问题,重复ID
图片与模型不一致
文件不完整
解压文件打不开或有问题
模型报错描述:
联系方式
提交报错
提示
×
下载该图档需要消耗0金币!
确认下载
我和
会话
发布私信
客服
扫码添加微信客服
签到
分享
TOP