加载中
首页
图库
课设毕设
资料库
工程师
活动福利
+
发布图纸
登录
注册
账号密码登录
两周免密登录
忘记密码?
登 录
同意
《隐私协议》
和
《注册协议》
还没有账号,
去注册
账号注册
获取验证码
同意
《隐私协议》
和
《注册协议》
注册
已有账号,
去登录
微信扫码登录
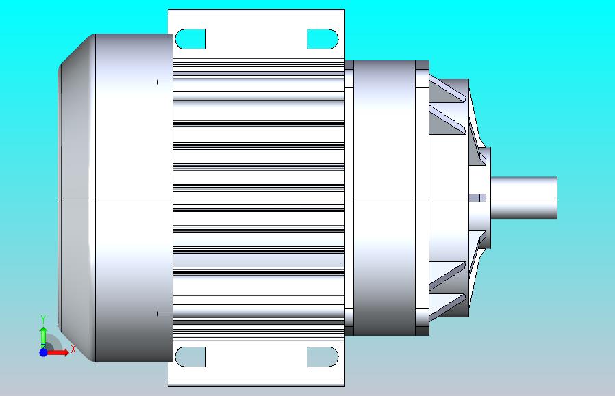
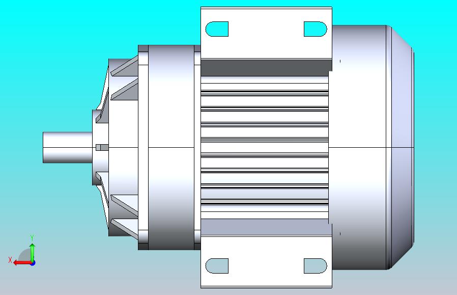
RC48500 无刷直流电机(ID:848939)
设备部件
/
电机减速机
/
RC48500 无刷直流电机
29
0
0
平面图
3D视图
文件列表
屿双网
屿双网
屿双网
屿双网
屿双网
屿双网
屿双网
屿双网
屿双网
屿双网
屿双网
屿双网
屿双网
屿双网
屿双网
屿双网
屿双网
#
文件名称
文件大小
1
48500.png
173 KB
2
RC48500 (48v 500w).SLDPRT
1.44 MB
3
RC48500 (48v 500w).STEP
1.6 MB
4
RC48500 (48v 500w).STL
785 KB
举报/反馈
免责申明: 本网站模型由用户自行上传,如权利人发现存在误传其作品情形,请及时与本站联系。
立即下载
此图纸下载需要
10
金币
图纸ID:
848939
文件大小:
4.07M
软件版本:
SOLIDWORKS 将来的版本,STEP,STL
图纸格式:
sldprt,step,stl
参数/编辑:
可修改,包括参数
上传时间:
2026-03-10
图纸介绍:
发布者
屿双网gqns
关注
作品:
20
粉丝:
0
作者其它图纸
查看更多
传送带
SOLIDWORKS
2025-09-19 09:50
激光打码机构
SOLIDWORKS,STEP,PARASOLID
2025-12-11 15:59
升降台
SOLIDWORKS,STEP
2026-03-06 09:26
指关节繁荣卡车_繁重的举重和加载解决方案
SOLIDWORKS
2025-09-23 10:42
电热水壶
SOLIDWORKS
2025-12-26 05:48
电机
SOLIDWORKS
2026-03-06 05:23
轮毂电机
SOLIDWORKS
2024-11-15 14:30
密封圈上料机构
SOLIDWORKS,STEP,PARASOLID
2025-12-11 15:53
猜你喜欢
施耐德电机PARTserver48707049
SOLIDWORKS
2025-05-28 13:21
5840-555微型减速电机[5840-555-31K]
STEP
2024-12-21 22:08
JGA12-N30DC马达[JGA12-N30-5K]减速电机
STEP
2024-12-24 21:36
DV系列两相混合式步进电机60mm3D模型
STEP
2025-04-27 17:28
SM45S标准型管状电机[SM45S-50-12]
SOLIDWORKS
2025-01-05 09:52
Z3D15W外置65机壳光电机
STEP
2025-04-11 17:30
RXF87ZP斜齿轮减速机RXF87-2.24-M1-P132-Φ300
SOLIDWORKS
2025-05-08 09:47
KAF77轴输入的螺旋锥齿轮减速机KAF77-YBE0.75-6P-135.28-M1-0°-B
SOLIDWORKS
2025-04-30 16:34
模型报错
模型报错类型:
分类错误
版本错误
雷同或版权问题,重复ID
图片与模型不一致
文件不完整
解压文件打不开或有问题
模型报错描述:
联系方式
提交报错
提示
×
下载该图档需要消耗10金币!
确认下载
我和
会话
发布私信
客服
扫码添加微信客服
签到
分享
TOP